
詳情介紹
如何查詢商標續展日期:
答:商標注冊證會有商標注冊日期與有效期,也可以到商標局官方網站上查詢商標有效期,商標續展日期應在有效期截止提前半年。
申請商標續展時間:
答:商標續展應當在商標有效期提前12個月內申請,如果在商標到期時仍未辦理商標續展,商標局會有半年寬展期(另需繳納續展延遲注冊費250),寬展期內仍未提出商標續展申請申請的期滿后商標局將予以商標注銷。
商標續展從遞交申請到核準通過,時間在半年左右。
商標續展辦理途徑:
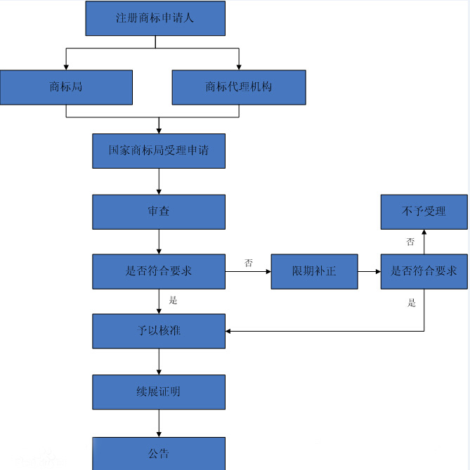
答:目前在我國申請續展注冊商標有兩條途徑:一、委托在商標局備案的商標代理機構辦理。二、申請人直接到商標局的商標注冊大廳辦理。
如何查詢商標續展是否成功:
答:商標申請人可到商標局官方網站上查詢商標續展狀態。續展申請核準后,商標局會下發續展證明給商標續展申請人。注:商標續展核準不再另發商標注冊證,原商標注冊證與商標續展證明一起使用。

需要辦理商標續展的,商標注冊人需在期滿前十二個月內按照規定辦理續展手續,若在此期間未辦理手續的,可以給予長達六個月的寬展期。
申請商標續展的流程如下:
一、準備商標續展申請書件
應提交的申請書件為:
(1)《商標續展注冊申請書》
(2)申請人的身份證明文件(復印件)
(3)委托代理的提交《代理委托書》,直接在受理大廳辦理的提交經辦人的身份證復印件
(4)注冊證復印件
(5) 申請文件為外文的,還應提供經翻譯機構簽章確認的中文譯本
1、按照申請書上的要求逐一填寫,且必須是打字或者印刷。
2、每一件商標應提交續展注冊申請書1份。
3、直接來商標注冊大廳辦理的,應提交經辦人的身份證復印件;委托商標代理機構辦理的,應提交商標代理委托書。
4、申請續展的商標為共有商標的,應以代表人的名義提出申請。
二、提交申請書件
1、申請人直接到商標注冊大廳來辦理的,申請書件準備就緒后,在商標注冊大廳的受理窗口提交,由窗口的工作人員確認該申請書件是否合格。
2、委托商標代理機構辦理的,由該商標代理機構將申請書件送達商標局。